主编温静导读:国家广播电视总局发布《关于2024年8月全国国产电视动画片制作备案公示的通知》:2024年8月,经备案的全国国产电视动画片为29部,13194.3分钟。本文梳理汇总了1-8月全国国产电视动画片制作备案公示名单。
来源:主编温静
综合自国家广播电视总局官网
日前,国家广播电视总局发布《关于2024年8月全国国产电视动画片制作备案公示的通知》。

2024年8月,经备案的全国国产电视动画片为29部,13194.3分钟。
按题材划分:童话题材14部、8652分钟,占备案总数的48.3%、65.6%;文化题材2部、242分钟,占备案总数的6.9%、1.8%;现实题材1部、60分钟,占备案总数的3.4%、0.5%;历史题材2部、90分钟,占备案总数的6.9%、0.7%;科幻题材1部、390分钟,占备案总数的3.4%、3%;教育题材8部、3084.3分钟,占备案总数的23.4%、17.9%;其他题材1部、676分钟,占备案总数的3.4%、5.1%。
按所占比例大小排名,备案的国产电视动画片题材依次为:童话题材、教育题材、文化题材、历史题材、其他题材、科幻题材、现实题材。
特此通知。
2024年8月全国国产
电视动画片制作备案公示剧目



2024年8月全国国产
电视动画片变更备案剧目



2024年1月,经备案公示的全国国产电视动画片为44部,14200分钟。按题材划分,童话题材17部、2528分钟,占备案公示总数的38.6%、17.8%;文化题材3部、360分钟,占备案公示总数的6.8%、2.5%;现实题材3部、778分钟,占备案公示总数的6.8%、5.5%;科幻题材4部、2180分钟,占备案公示总数的9.1%、15.4%;教育题材14部、7674分钟,占备案公示总数的31.8%、54%;其他题材3部、680分钟,占备案公示总数的6.8%、4.8%。
按所占比例大小排名,备案公示的国产电视动画片题材依次为:童话题材、教育题材、科幻题材、现实题材、其他题材、文化题材。
2024年1月全国
国产电视动画片制作备案公示剧目


2024年2月,经备案的全国国产电视动画片为45部,12737分钟。按题材划分,童话题材23部、4789分钟,占备案总数的51.1%、37.6%;文化题材3部、954分钟,占备案总数的6.7%、7.5%;历史题材2部、262分钟,占备案总数的4.4%、2.1%;科幻题材3部、1274分钟,占备案总数的6.7%、10%;教育题材8部、4990分钟,占备案总数的17.8%、39.2%;其他题材6部、468分钟,占备案总数的13.3%、3.7%。
按所占比例大小排名,备案的国产电视动画片题材依次为:童话题材、教育题材、其他题材、科幻题材、文化题材、历史题材。
2024年2月全国
国产电视动画片制作备案公示剧目


2024年3月,经备案的全国国产电视动画片为69部,19651分钟。按题材划分,童话题材32部、7157分钟,占备案总数的46.4%、36.4%;文化题材11部、2851分钟,占备案总数的15.9%、14.5%;现实题材2部、819分钟,占备案总数的2.9%、4.2%;历史题材1部、50分钟,占备案总数的1.5%、0.3%;科幻题材7部、2756分钟,占备案总数的10.1%、14%;教育题材16部、6018分钟,占备案总数的23.2%、30.6%。
按所占比例大小排名,备案的国产电视动画片题材依次为:童话题材、教育题材、文化题材、科幻题材、现实题材、历史题材。
2024年3月全国
国产电视动画片制作备案公示剧目


2024年4月,经备案的全国国产电视动画片为70部,20719.1分钟。
按题材划分:
童话题材24部、7780.1分钟,占备案总数的34.3%、37.6%;文化题材10部、3273分钟,占备案总数的14.3%、15.8%;现实题材4部、377分钟,占备案总数的5.7%、1.8%;历史题材1部、120分钟,占备案总数的1.4%、0.6%;科幻题材4部、912分钟,占备案总数的5.7%、4.4%;教育题材17部、7196分钟,占备案总数的24.3%、34.7%;其他题材10部、1064分钟,占备案总数的14.3%、5.1%。
按所占比例大小排名,备案的国产电视动画片题材依次为:童话题材、教育题材、文化题材、其他题材、科幻题材、现实题材、历史题材。
2024年4月全国国产
电视动画片制作备案公示剧目



2024年5月,经备案的全国国产电视动画片为51部,18738分钟。
按题材划分:
童话题材13部、3357分钟,占备案总数的25.5%、17.9%;文化题材14部、6126分钟,占备案总数的27.5%、32.7%;现实题材2部、676分钟,占备案总数的3.9%、3.6%;历史题材1部、260分钟,占备案总数的2%、1.4%;科幻题材6部、3698分钟,占备案总数的11.8%、19.7%;教育题材13部、4463分钟,占备案总数的25.5%、23.8%;其他题材2部、158分钟,占备案总数的3.9%、0.8%。
按所占比例大小排名,备案的国产电视动画片题材依次为:文化题材、童话题材、教育题材、科幻题材、现实题材、其他题材、历史题材。
2024年5月全国国产
电视动画片制作备案公示剧目







2024年6月,经备案的全国国产电视动画片为30部,6639.5分钟。
按题材划分:
童话题材16部、3198分钟,占备案总数的53.3%、48.2%;文化题材3部、369分钟,占备案总数的10%、5.6%;现实题材2部、501分钟,占备案总数的6.7%、7.5%;科幻题材3部、667分钟,占备案总数的10%、10%;教育题材6部、1904.5分钟,占备案总数的20%、28.7%。
按所占比例大小排名,备案的国产电视动画片题材依次为:童话题材、教育题材、科幻题材、文化题材、现实题材。
2024年6月全国国产
电视动画片制作备案公示剧目




2024年6月全国国产
电视动画片变更备案剧目


2024年7月,经备案的全国国产电视动画片为56部,25833.8分钟。
按题材划分,童话题材12部、3439分钟,占备案总数的21.4%、13.3%;文化题材27部、15857分钟,占备案总数的48.2%、61.4%;现实题材4部、1768分钟,占备案总数的7.1%、6.8%;科幻题材2部、230分钟,占备案总数的3.6%、0.9%;教育题材11部、4539.8分钟,占备案总数的19.6%、17.6%。
按所占比例大小排名,备案的国产电视动画片题材依次为:文化题材、童话题材、教育题材、现实题材、科幻题材。
2024年7月全国国产
电视动画片制作备案公示剧目







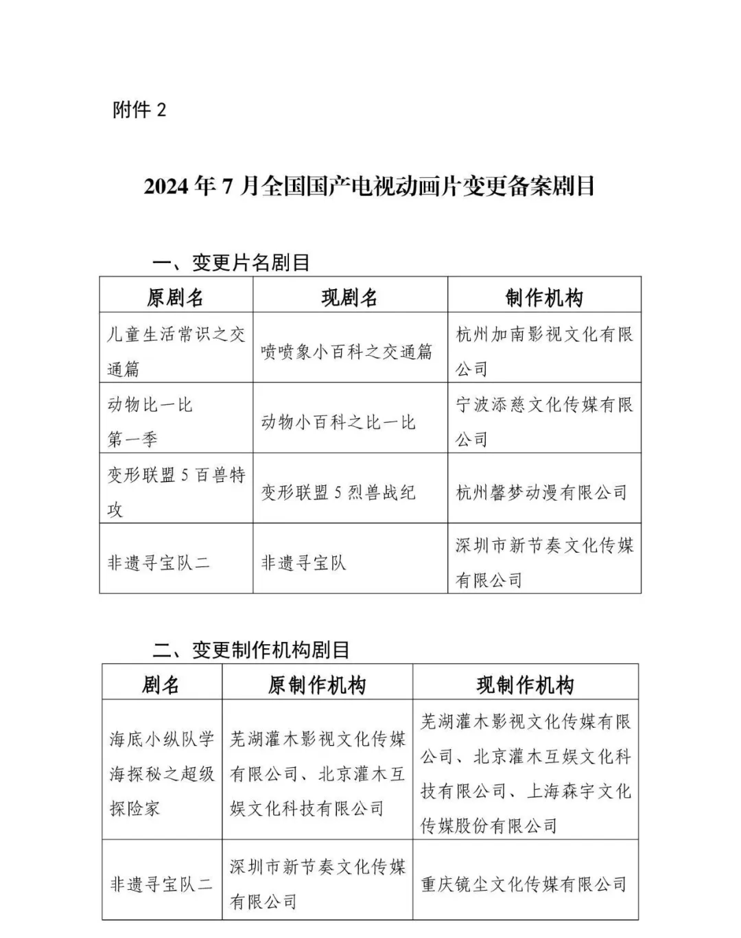
2024年7月全国国产
电视动画片变更备案剧目

