这是一个加速的时代。
今天下午看中制协“开年第一会”的新闻发布会直播,从评论区明显感觉到从业者的无所适从——大会去年的焦点还是短剧,今年就换AI了。
从平台战略来说亦是如此,追逐短剧的余音还未消散,概念的大手一挥,巨头们就急不可耐地冲向了漫剧。继各大视频平台都将漫剧作为新的竞争点之后,电商们也坐不住了。美团近期上线了漫剧板块“饭团漫社”,所有内容均面向用户免费播放。

这条发展轨迹是必然的,大厂们曾经便如此追逐短剧,没理由在漫剧来临时就突然踩下刹车。尤其是,AI视频的进展如此迅速,Sora、可灵掀起的浪潮还没完全褪去,更加颠覆的Seedance2.0大模型就已然登场。
没有人能置身事外,谁都担心错过下一次互联网革命,谁都惧怕在内容革新的浪潮中被甩下。历史的经验告诉我们,互联网产品在很多时候就是个押宝游戏,押对了,乘着东风扶摇直上;押错或不押,掉队的速度超出想象。
短剧洗牌
既然AI制作是下一个风口,那么短剧就要被抛下吗?
答案是不会,但野蛮生长的时代已经彻底结束,短剧正在向着合规化、分众化、区域化的方向发展。
上个月,短剧行业出了一个标志性的负面新闻:拍摄时让未成年人淋雨。
事件一出,舆论哗然,引发人们对短剧“以童牟利”的声讨。

随后,国家广电总局网络视听司发布关于儿童类微短剧的《管理提示》,进一步规范了儿童类微短剧的创作,从创作导向、权益保障、审核监管等维度划定了创作红线。
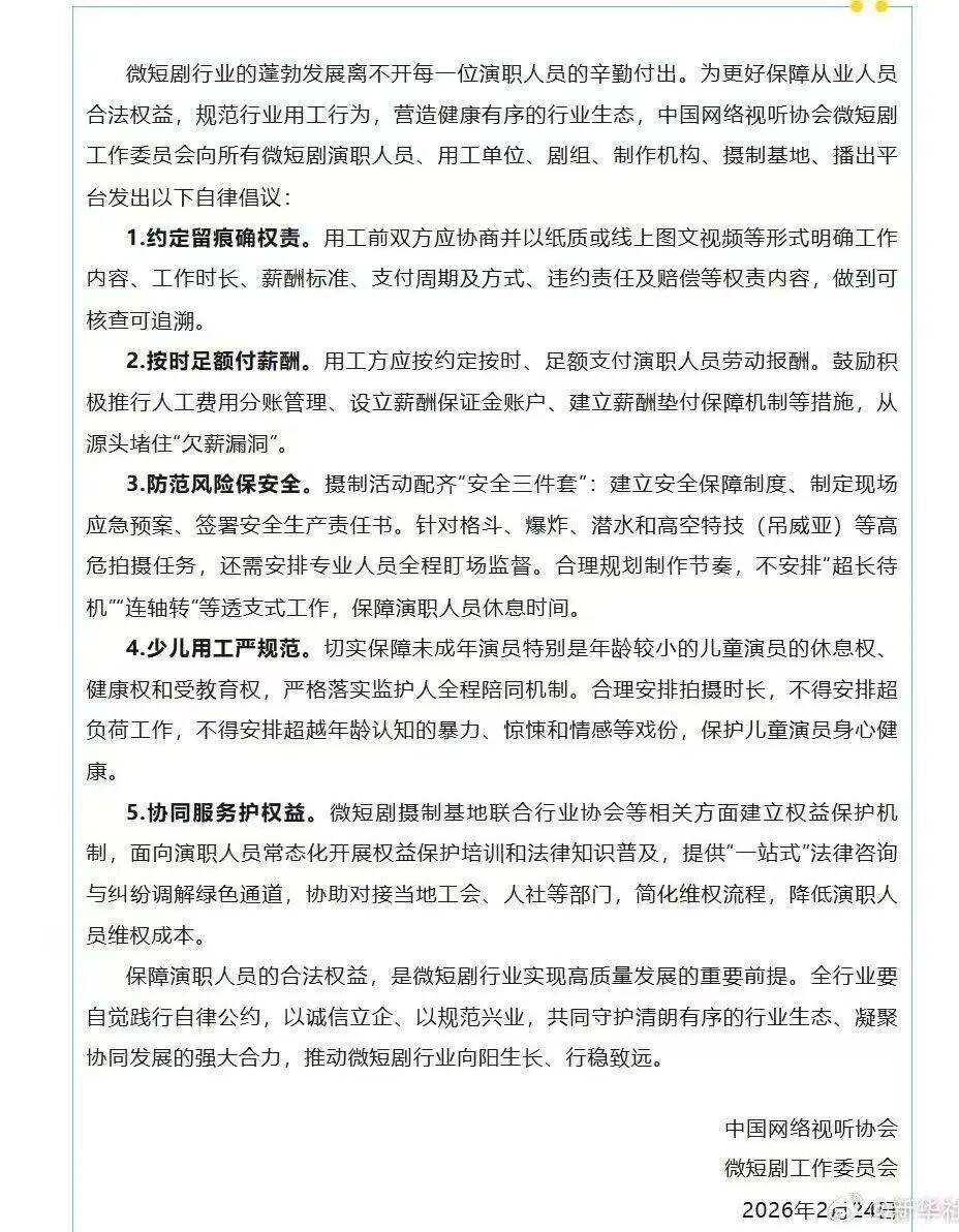
近日,中国网络视听协会微短剧工作委员会发布《关于保障微短剧行业演职人员合法权益的自律公约》,倡议所有微短剧演职人员、用工单位、剧组、制作机构、摄制基地、播出平台约定留痕权责,按时足额付薪酬,防范风险保安全,少儿用工严规范,协同服务护权益。
在短剧野蛮生长时期,官方对其采取“放水养鱼”的态度,即便行业内偶发负面舆情,也往往只是实施保护性监管措施。换言之,在市场扩张的过程中,对一些不规范现象具有一定的容忍度。
然而如今,短剧合规化的步伐已明显加快,新的市场态势正在形成。

首先,在短剧合规化的过程中,一些搞投机、擅长打擦边球的玩家会迅速出局。
其次,在精品化的趋势下,平台和头部玩家推高了短剧的制作成本,腰部制作力量势必会寻找新的出路。
昨日,“人民日报评论部”在微信公众号发布了一篇题为《追短剧,有“耻感”么?》的文章,算是对短剧精品化过去一年以来的成果进行了肯定,但文中提到,使人们抛弃“观看羞耻”的原因是,短剧正在制作向精、叙事向深、审美向上。
不管是顺应官方要求,还是迎合受众,头部短剧都只能朝着卷制作、卷阵容、卷审美的高成本方向而去。
再次,在头部内容愈发内卷的背景下,曾经“分散投10部,押中一部”的赌徒逻辑已然宣告失败,那些被忽悠瘸了的投资人亟需新的投资方向。
据《每日经济新闻》报道,“短剧行业根本不是二八定律,而是一九定律...很多人同时投好几部短剧,结果有些100来万的项目,上线一个月才回款几百块。”尤其在行业推高制作成本和演员片酬之后,外行投资人只能退场。
别急着转型或退场
那么,这些离场的玩家会往何处去呢?
入局门槛和制作成本更低的漫剧和AI真人短剧自然是一个方向,但就短剧领域而言,短时间内不会像长剧一样走上“只容得下头部玩家”的老路。
一方面,在头部团队不断加大投入的同时,许多短剧却在拼命压缩成本。
不少团队将制作成本压至30万元/部以下,甚至更低,以服务那些对制作水准和演员知名度并不敏感的人群,例如银发群体及更下沉的市场。
而无论是红果平台上的赚金币任务,还是拼多多等电商平台推出的“看短剧领现金”活动,都为这类短剧提供了适宜的生存空间,也进一步稳固了它们的受众基础。这种制作模式虽然几乎无法赌出爆款,但胜在盈利稳定,能确保项目一部接一部地良性滚动,实现可持续的循环经营。

另一方面,像短视频平台造就区域性网红一般,短剧也可以深耕本土文化。
据报道,山西临汾的微短剧《过年好之花馍馍与马卡龙》上线48小时曝光超1.5亿次,直接带火了霍州年馍。