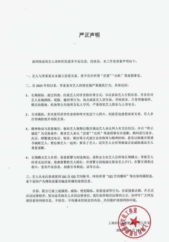
10 月 15 日,娱乐圈的平静被打破,李禹熹实名指控荣梓杉恋爱期间出轨、冷暴力还动手打人,还晒出了报案回执和伤情诊断证明。可荣梓杉工作室却回应称两人从未在一起过,反倒是李禹熹长期跟踪骚扰。

一、事件起因:到底是谁在说谎?
演员李禹熹于2025年10月15日发布长文控诉,荣梓杉这到底是怎么一回事呢?李禹熹说的恋爱出轨是真的吗?还是荣梓杉工作室说的被骚扰才是事实?网友们瞬间被这起事件搞得一头雾水,纷纷在社交平台上议论纷纷。


二、双方说法:谁的证据更有说服力?
李禹熹声称冲突现场无有效监控,导致取证困难,但有伤情诊断书和警方立案回执,这似乎在一定程度上证明了她确实受到了伤害。而荣梓杉工作室的《严正声明》也不甘示弱,否认恋爱关系,反诉李禹熹骚扰行为,还澄清网络谣言是捏造的。

那么,李禹熹的伤情诊断书和警方立案回执真的能证明荣梓杉动手了吗?荣梓杉工作室说的李禹熹长期跟踪骚扰又有什么证据呢?网友们在看双方的回应时,不禁会想,到底谁的证据更有说服力呢?

三、真相待解:我们该如何看待这起事件?
面对这起事件,网友们的态度也是五花八门。有的网友直接站队李禹熹,认为她有伤情诊断书和警方立案回执;有的网友则站队荣梓杉,觉得工作室的声明很有力,李禹熹可能是别有用心。

但其实,真相往往不是非黑即白的。我们不能仅凭一方的证据就轻易下结论,也不能被网络上的舆论所左右。我们要保持冷静,关注官方的调查结果,等待真相大白于天下。正如那句老话说得好,“让子弹再飞一会儿”,真相总会浮出水面的。

在娱乐圈的喧嚣中,这起事件就像一面镜子,照出了人性的复杂和真相的多面。我们作为旁观者,要擦亮眼睛,不盲目跟风,不轻易站队,用理性和公正去看待每一起事件。只有这样,我们才能在这个信息爆炸的时代,找到真正的真相。