一场烟花秀,将始祖鸟变成了“炸山鸟”。
有时候,有的人,脑回路真的和正常人不一样。
始祖鸟作为一个户外品牌,主打的就是在一些高原地区能够让人穿的舒适,而蔡国强在烟花这一方面,也有着一定地位的。
这两者联手的话,本应该呈现一个非常有深度,且有意义的宣传,结果没想到,最后竟然翻车翻得这么彻底。

烟花秀被通报
蔡国强作为具有国际知名度的当代艺术家之一,天梯这个作品,也算是最具有代表性的了。
凭借着众多优秀的作品,他本可以优雅的老去,结果在9月19号的时候,他的一场烟花秀,直接把这个人从“神坛”上拉了下来。
这次的烟花秀,是蔡国强和始祖鸟一起联手,应该是想要为这个品牌造一波声势,也是为了吸引更多的消费者。

可是他们却偏偏把燃放烟花的地点,选在了生态环境脆弱的喜马拉雅山。
当时烟花表演的地方,大概在海拔4500-5500米的山脊区域,这里属于典型的高山草甸地貌,最明显的特点就是土壤非常薄,甚至就只有薄薄的一层。
而烟花在爆破的那一瞬间,所产生的能量是非常巨大的,在一定程度上,是会对土壤产生伤害的。

始祖鸟作为一个户外品牌,对大自然本应该有着敬畏之心的,对这种行为还说着是致敬自然的艺术行为,结果转头就亲手在喜马拉雅山点燃火药。
现在为了保护环境,为了保护我们的地球母亲,禁燃烟花爆竹的行动每年都在进行,可始祖鸟却直接在高原燃放烟花,这对于生态环境肯定是有着影响的。
这件事情发生之后,他们的行为就已经遭到了网友的质疑,而随着事情的发酵,就连央视也对这场烟花秀进行了通报。
央视新闻发表视频称,日喀则市委、市政府对此事都是高度重视,并且也成立了调查组,第一时间前往现场进行核查,后续也会依法依规进行处理。

央视通报
反观蔡国强和始祖鸟对于此事的道歉,更是引起了不小的争议。
蔡国强在社交媒体上发文称,自己和工作室对此事高度重视,并且也虚心接受大家的批评,也表示愿意主动配合第三方机构对此事造成的影响进行多方面评估,也会尽全力采取补救措施的。

蔡国强道歉
在发了这篇说明之后,蔡国强账号的评论区也被关闭了,而反观始祖鸟的道歉说明,实在是让人不敢恭维。
始祖鸟被抵制
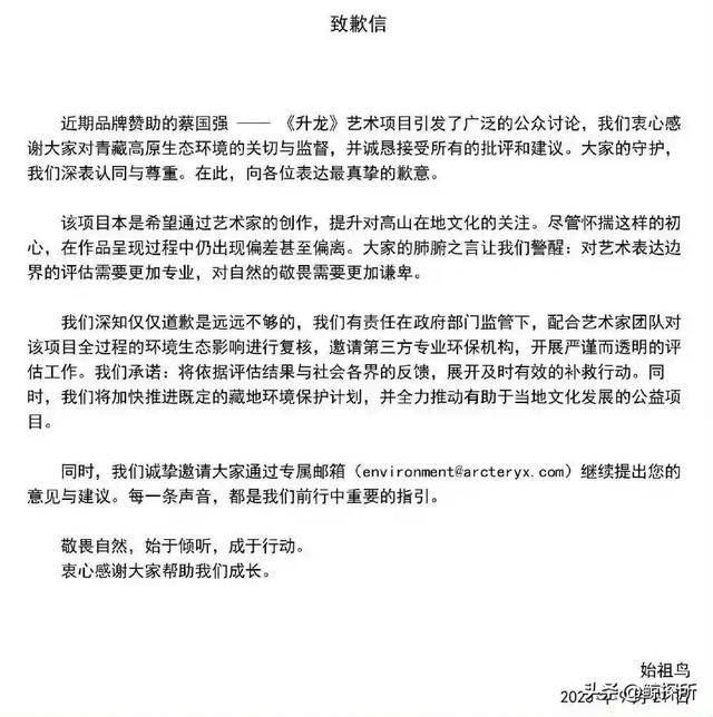
9月21日,始祖鸟发了致歉信,大概意思就是原因接受所有批评和建议,也解释了这个项目本身是为了通过艺术家的创作,提升大家对高山在山地文化的关注,结果呈现出来的效果出现了偏离。
不仅如此,品牌方还表示会在政府部门的监督下,配合艺术家团队对接下来的事情展开补救。

始祖鸟道歉
这份道歉信,看上去没什么太大的问题,可这是这个品牌在国内的声明,他们还在海外的社交媒体上发布了英文道歉信,可意思却和中文的天差地别。
在海外版道歉信上,他们写的是对青藏高原烟花表演身高遗憾,这个行为和品牌环保价值观以及期望不符,可却在后面提到了正在和相关艺术家以及中国团队进行沟通,调整工作方式。

海外版道歉
这一句与中国团队沟通调整工作方式,给人的感觉很明显就是在甩锅,把这口大锅甩给了中国团队,甩给了蔡国强,反而把自己有点置身事外了,他们更像是在维护自己品牌的环保人设。
试问这样的道歉信,这里面的诚意到底有多少了呢?
这场风波之后,不少户外博主也开始纷纷发文,直接公开抵制始祖鸟。
有博主和始祖鸟之间是有着商务品牌的合作的,就连脚本和行程也都确定好了,但是在这件事情发生之后,这位博主直接放弃了这次的合作。

这位博主认为,自己作为一个户外旅行爱好者,原本认为品牌的定位和自己内容是契合的,而这件事情发生之后,很明显他们的观念是“背道而驰”的。
还有博主对于这场烟花秀直接发声,博主是户外爱好者,也曾亲眼见到过高原的一些动物和植物,知道这些动植物在缺氧环境下生存有多么的不容易。

而这一场烟花秀,给这里的动植物带来的是非常大的影响。
随着事情的发酵,其实也有主办方站出来解释了,说这次项目选用的烟花彩色粉都是生物可降解材料,在国际奥委会等多地燃放验证中,都确认是符合环保标准的。
据说在燃放前就已经引导小型动物离开燃放区了,而且还在燃放后立刻清理了残留物。

不过也有网友表示,为什么要让小动物离开,这本身就已经影响到了野生动物的正常生活。

在这场风波中,除了始祖鸟和蔡国强之外,安踏这个品牌,怕是也不能独善其身。
安踏是始祖鸟的母公司,刚开始的时候,始祖鸟是亚玛芬旗下的品牌,但是在2019年,安踏正式收购了亚玛芬,而始祖鸟,也一并被安踏纳入麾下。
结果在这件事情发生之后,安踏官方根本就没有对此事进行过任何的公开表态,可沉默根本解决不了事情。
9月22日,有官方发布信息,安踏的股价跌超4%,市值蒸发了125亿港元。

而这一切,和始祖鸟的烟花秀是脱不了干系的。
还有记者曾给安踏的官方打电话咨询过这个问题,结果得到的回答却是,这件事情并不在客服的掌握范围,他们只负责安踏品牌的相关问题。
安踏作为始祖鸟的母公司,在这种情况下却没有任何的表态,这一招,网友是不可能买账的。
有网友说,你可以不主动去保护环境,但是不应该为了追求利益而去破坏环境。

对于这件事情,大家有什么看法呢?欢迎在评论区留言讨论。